揭示汽车制造行业未来,尽在广州自动化展!
已有人阅读此文 - -
广州市国 际工业自动化及武器装备展会 (SIAF) 将于2018三月4至6日再一次于广州中国进出口产品展销会展厅举办。展会是德国纽伦堡SPS IPC Drives机电一体化展会在亚洲地区的系列产品展,也是华南地域大中型的工业自动化领域盛典。另外,SIAF展会将与广州市国际性磨具展会Asiamold当期现身,围绕从磨具、三维打印、智能制造系统解决方法到工业自动化全产业链,产生强劲的协同作用。
聚焦点华南加工制造业,智能制造系统解决方法互动平台
自工业生产4.0的定义发展趋势至今,多个国家竞相制订发展战略,激励公司融合物联网技术、感应器及云空间计算等优秀技术性,力求在智能化工业生产的市场竞争中争得优点、晋升隐形冠军。各地区的加工制造业和销售市场情况各有不同,在工业生产转型发展的发展趋势中亦各有特色,2020年展会刻意打造出“工业自动化企业战略转型-全世界定义精华”社区论坛,宏观经济剖析亚洲地区中、日、台等地有关领域的发展趋向,并将找来权威性的产业协会及权威专家,为领域预兆智能制造系统发展趋势将来。
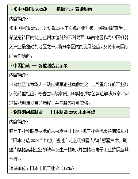
关键讨论题型包含:
此外,上年SIAF展会的闪光点探讨阶段“会话隐形冠军”将再一次举办,并得到 好几家业界巨匠包含菲尼克斯电气设备、法国倍福、贝加莱自动化技术及路斯特我国的领军人亲临讲学,主题风格将紧紧围绕欧州工业自动化的现状和发展趋势,表明之中非常值得华南公司效仿之处,业内同事一样不能错过了。
“欧州工业自动化领域隐形冠军”系列产品讨论会 ― 会话首席总裁:工业生产网络时代的转型发展与升級
内容概述:工业物联网必须驱动力和金属催化剂,应对物联网技术改革的来临,展会致力于以技术专业视觉效果为立足点,搭建具领域特点及区域性特点的强有力发音服务平台。
特聘好几家工业自动化隐形冠军公司高层住宅开展会话,融合产业链、公司及其本人工作经验,从发展战略方面、运用方面到人才的培养,深层次分析工业自动化领域在中国经济发展布局下的挑戰及机会。
演说特邀嘉宾:菲尼克斯电气设备首席总裁顾建党老先生
贝加莱自动化技术首席总裁肖维荣博士研究生
倍福自动化技术首席总裁梁力强老先生
华南汽车轻量与智能制造系统峰会及展现会员专区
轻量和智能化系统生产制造将是汽车领域将来的关键发展趋势,汽车将来的流行发展趋向将是轻量和智能化系统,华南做为几大货车厂的关键生产制造产业基地,有着巨大的销售市场和客户人群,为了更好地顺从这一发展趋势和进一步向华南的汽车领域客户共享最前沿的生产制造及技术性专业知识,这届广州市国际性自动化技术展将协同广州市国际性磨具展于3月4日举行华南汽车轻量及智能制造系统峰会。此次高峰会将邀约业界权威专家,从汽车的原材料,生产加工,安装等各步骤全方位分析汽车智能制造系统的各类生产工艺,别错过。
PLUS巨奖即可领取!
开幕日Plus优待领到攻略大全:
1.长按鉴别下列专享“开幕日Plus优待”二维码,并取得成功进行预备案;
2.取得成功预备案后主办单位将于展前推送“Plus优待”参加资质确定短消息;
3.于3月4日开幕日当日前去参观考察,凭确定短消息就可以于当日当场领奖.
多种好礼当场任意配送,总数比较有限,名额有限。赶紧机遇,领到新春第一波好礼!
温馨提醒:还记得根据“开幕日Plus优待”专享二维码预备案才可以取得成功扣除确定短消息哦!
详询:86-020-38251558-253 梁小姐 christy.liang@china.messefrankfurt.com
*此主题活动只限3月4日开幕日当日合理,主办单位有着此主题活动最终解释权。
来源于:广买卖展会

