曝光!2019年一大批化工企业破产拍卖!恳求诉讼!(附名单)
已有人阅读此文 - -
近日,从中国裁判文书网了解到,12月份以来,华北制药集团华泰药业有限公司、广东省医药公司、广州华裕制药有限公司等5家药企宣布破产,进入财产清算的程序。
另据国外生物制药网站BioPharma Dive此前发布31家可能在2020年面临破产危机的制药公司,其中甚至包含梯瓦制药和博士康两家大型仿制药药企,这些药企大多需要在明年面对一些商业斗争、巨额债务和法律责任。
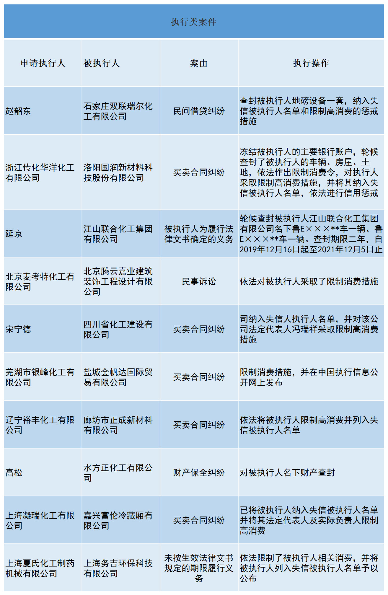
“承兑汇票”、“赊销”、“事故”、“庞氏骗局”、“法拍”……这些关键词想必大家都不陌生,2019对于化工人而言无疑是艰难的一年,化工企业面临的法律诉讼数量惊人,不少企业都作为原告或被告卷入过不同的官司里面,甚至直面了强制执行等法律措施。



美国法官判决拜耳旗下全资子公司孟山都(Monsanto)需要对其含有草甘膦的除草剂产品致使一名学校园丁患上晚期癌症事件负责,判决结果不仅使得该公司市值蒸发近20%,孟山都还将面临在美国超过8000起的类似诉讼。
法国西部城市鲁昂的路博润(Lubrizol)特种化工厂内发生大火,因涉及化学物质,火灾是否会造成大规模污染虽然尚未有定论,但已经引发鲁昂以及附近地区民众的担忧。目前多人已经对此提起诉讼,随后可能有上百人因工厂大火而提起诉讼。此外,国民议会更是提出相关调查请求。
除此之外,还有很多化工企业因为亏损等多种原因,选择把自己苦心经营多年的企业进行法拍,准备最后套现一部分资金然后离场。
知名大企业尚且因合同纠纷、环境污染或各种原因面临被其他企业、民众起诉甚至被法院公诉的情况,就更不用提一些中小型企业了。
从庞氏骗局造成的资金链断裂,导致部分企业现金流无法周转,出现卖厂卖设备;到承兑汇票难以刚兑,甚至出现假票,几个亿的承兑汇票变成废票白纸,无法收回资金货款,赊销的路也被堵死了大半;再到年底,众多企业被爆出应收账款过多,连行业龙头企业都未能幸免。东方雨虹被爆出应收账款为65.6亿元,占总营收的50.8%,占比非常之高;科创板上市企业松井新材被爆出今年上半年末,应收账款余额为1.37亿元,占当期营业收入的比例达到76.66%。不断有化工企业被爆出注销关闭或是被列入失信被执行人,让整个行业都有些坐立不安。
2019年化工企业经历了事故、检查、索赔,追偿,关停等众多考验,2020年马上就要到来,以上种种是否成为历史,还是新的开始不得而知,让我们一起勇敢的来迎接这既神秘又向往的2020年吧。


