塑料替代搜索 塑料超级搜索
网站地图
搜资讯搜物性
从33.4元/股跌至2.89元/股(截止2019年12月27日,ST宜化股价为2.89元/股)。高管相继落马,被强取豪夺后的湖北宜化只剩残骸。留下的是巨亏77亿的大窟窿!

 
从昔日的化工老大,湖北化工的骄傲到如今跌入神坛,岌岌可危。湖北宜化能否咸鱼翻身?

 

1
 

从化工龙头到榜上无名,

经历了什么?

 

据了解,2010中国化工企业500强按照2009年度营业收入排序产生。在2009年继续应对全球金融危机的背景下,这些企业成为带领全行业走出困境、稳步回升的重要力量,格外引人注目。

此次位列500强前十名的企业有湖北宜化集团有限责任公司、云天化集团有限责任公司、山东海化集团有限公司、山东鲁北企业集团总公司、江阴澄星实业集团有限公司、滨化集团有限公司、江苏三房巷集团有限公司、纵横控股集团有限公司、旭阳煤化工集团有限公司、山东京博控股发展有限公司。
 
▼湖北宜化简介
 
然而,昔日的带领大家走出困境的老大,由于高层运作不当,多年在集团强取豪夺,使其只剩下一副残骸。
 
2016年宜化集团实现营业总收入222.22亿元,实现净亏损19.74亿元,2017年宜化集团实现营业总收入166.69亿元,实现净亏损76.96亿元

中诚信出具的宜化集团2018年度跟踪评级报告显示,受大面积停产、原材料采购价格上涨,计提停工损失及资产减值损失等因素影响,2017年公司亏损加剧,当年实现净利润-76.97亿元。
 
 
宜化集团2018年上半年报显示,报告期内公司实现营业总收入84.09亿元,实现净利润6.40亿元。
 
上市公司方面,ST宜化2016年归母净利润亏损12.49亿元,2017年净亏损扩大至50.90亿元。
 

 

2
 
为保壳频频甩卖资产!
 
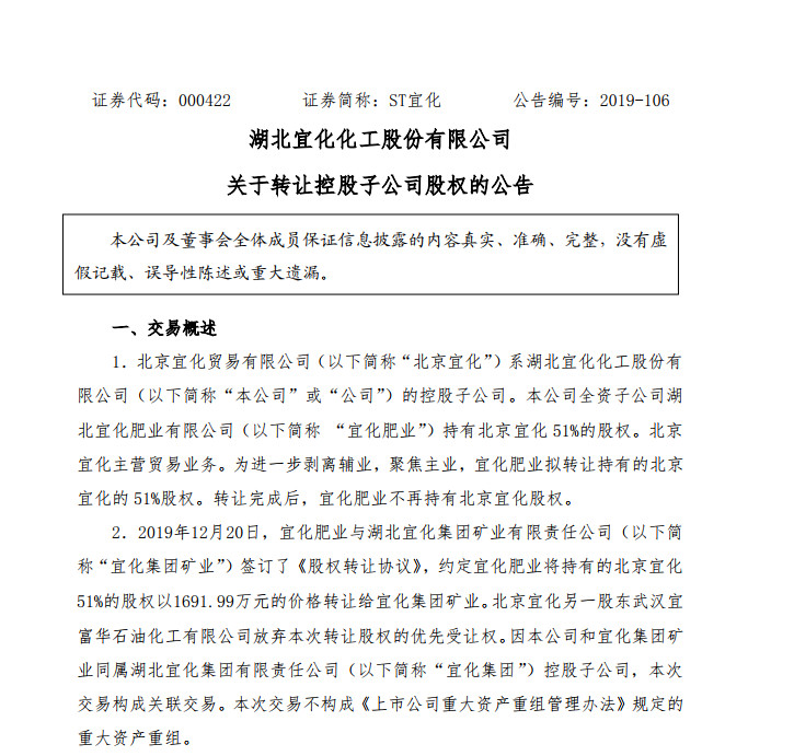
12月23日晚间,ST宜化公告指出,为进一步剥离辅业,聚焦主业,公司全资子公司宜化肥业拟转让持有的北京宜化51%股权。转让完成后,宜化肥业不再持有北京宜化股权。
 
 
公告显示,2019年12月20日,宜化肥业已与宜化集团矿业签订了《股权转让协议》,约定宜化肥业将持有的北京宜化51%的股权以1691.99万元的价格转让给宜化集团矿业。北京宜化另一股东武汉宜富华石油化工有限公司放弃本次转让股权的优先受让权。因本公司和宜化集团矿业同属宜化集团”控股子公司,本次交易构成关联交易。
 
ST宜化表示,此次交易原因是北京宜化为贸易类企业,近年来经营状况不佳,目前处于停业状态。本次交易是公司剥离辅业、聚焦主业发展战略实施的需要,有利于回笼资金,增加流动性,有利于公司经营业绩的改善。
 
在梳理宜化一年大事件发现,这一年,他们频繁在卖资产保壳!
 
◇ 9月20日,ST宜化公告拟出售其持有的三峡国际金融大厦100%产权,受让方为宜昌市夷陵国有资产经营有限公司。该大厦评估价格为4.26亿元,交易最终成交将带来3亿元左右收益。
 
◇ 9月24日,ST宜化再发公告称,拟转让子公司旗下一处矿业60%的股权,交易价格不低于1.36亿元,“经测算,如果本次股权转让以约定价格成交,将为公司带来约1亿元的收益”。
 
◇ 11月,ST宜化公告称,宜化肥业决定定向增资引入湖北宜化新动能纾困专项投资合伙企业(有限合伙),投资方以货币方式向宜化肥业增资3亿元。增资完成后,公司对宜化肥业的持股比例将由原来的100%变更为67.57%。
 
◇ 12月24日,宜化肥业已与湖北宜化集团矿业签订了《股权转让协议》,约定宜化肥业将持有的北京宜化51%的股权以1691.99万元的价格转让给湖北宜化集团矿业有限责任公司。
 
通过卖资产,暂缓紧张的现金流,企业也能暂缓口气。但得来的资金怎么用,就很关键了。

 

3
 

差点被逼到退市!

巨头扭亏为盈道阻且长!

 

近几年,受行业产能过剩、竞争激烈、设备工艺落后等因素影响,ST宜化业绩不佳,从2013年开始连续6年扣非净利润为负,在2017年甚至还出现“净利润-50.91亿元、扣非净利润-50.98亿元”巨额亏损的局面。2019年前三季度,公司扣非净利润还是负值,为-3.38亿元。

 

“聚焦主业剥离辅业重塑优势再造宜化”,这是宜化集团官网对其的新定位。

 

频繁地“买”与“卖”,究竟能否拯救不堪的业绩,还未可知。但值得注意的是,受业绩影响,ST宜化曾被逼到退市的边缘。

 

因2016年、2017年连续两年净利润亏损,2018年,深交所对湖北宜化实施退市风险警示,股票简称变更为*ST宜化。按照规定,如果湖北宜化2018年的净利润继续为负的话,公司股票将会被暂停上市。

 

2018年,虽然扣非净利润仍为负,但受益于变卖资产,湖北宜化实现净利润2.69亿元,保壳成功,股票简称变更为ST宜化。

 

今年,ST宜化依然在变卖资产的路上一路狂奔。

 

巨头能否力挽狂澜,一雪前耻,重新站上巅峰?
 

关注搜料视点,了解更多行业资讯、企业动态、材料新闻
相关文章!
搜料网在线版权与免责声明

1.凡本网注明“来源:搜料网”的所有文字、图片和音视频稿件,版权均为“搜料网”独家所有。转载请注明出处,并添加源链接,违反者本网将依法追究责任。

2.本网转载并注明其他来源的稿件,目的在于传播更多信息,与本网站立场无关,如有侵权请直接与作者联系,或致电400-6700-720

以上内容最终解释权归搜料网所有。