30家企业集体申请《废塑料综合使用行业规范条件》!
已有人阅读此文 - -17年将要以往,废塑料将迈入“动荡不安”的2018,正对着禁废令,废塑领域应当怎样调节本身?
“禁废计划方案” 明确提出
• 要提高中国固体废物回收再利用水准――提升中国固体废物收购 使用率;
• 规范中国固体废物生产加工运用产业发展规划,充分发挥回收再利用龙头企业的推动功效;
• 提高固体废物资源化再生运用武器装备技术实力。
我国发展改革委、工业生产和信息化管理部、国家商务部承担长期性贯彻落实此项现行政策。
▶▶▶ 千万归结为一句话:规范的便是商业保险的!
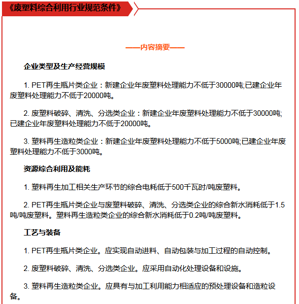
为规范废塑料資源综合利用行业发展纪律,推动公司提升升級,提升資源综合利用技术性和管理能力,正确引导领域身心健康不断发展趋势,工信部于二零一五年12月4日制订了《废塑料综合利用行业规范条件》、《废塑料综合利用行业规范条件公告管理暂行办法》。
受工信部环保节能与综合利用司授权委托,我国树脂材料供应研究会塑胶循环利用联合会于2017年11月16日机构了第一批申请材料的专家评审会,第一批合乎《规范条件》的20家企业名录已在工信部网址公示公告。
遭遇领域巨大变化之时,公司竞相拨通塑胶循环利用联合会了解申请办理《废塑料综合利用行业规范条件》事宜。因此,研究会特向工信部报告,机构30家公司团体申请办理“规范标准”。
为了更好地能使公司高效率、规范申请办理,研究会全线指导,协助公司填好申请办理材料,保证企业申请取得成功,变成工信部认同的废塑料综合利用公司。
来源于:废塑料那些事儿

