中国塑协多功用母料专业委员会2017年年会告诉
已有人阅读此文 - -全国各地塑胶作用母料公司及有关企业:
我专委会主管事会议报告科学研究,并经中国塑协准许,决策于 2017 年 9 月 13 日至 16 日在辽宁海城碧桂圆凤凰酒店, 举办 2017 年中国塑协智能母料企业年会暨 自主创新学术研讨会。
今年是中国塑料加工行业协会自主创新年, 此次企业年会将以中共中央新一代管理决策 层“新形势”下中国加工制造业发展趋势环节的战略方针为具体指导,以新一代信息科技与科 技自主创新一同推动是社会经济发展形态为主导线,以智能母料领域公司为基本,构建塑 料产业链上中下游学术论坛与实干协作双驱服务平台,促进中国电子行业完成“双中高级” 发展趋势,正确引导并推动中国作用母料全产业链身心健康可持续发展观! 现通告以下:
一、会务服务机构
主办方:中国塑料加工行业协会
筹办企业:中国塑协智能母料专委会、辽宁省鑫达长石集团公司、辽阳七彩化学股权 有限公司。
承办企业: 浙江省金彩新型材料有限公司、 广东省惠州市 ELUCK 易聚源塑料制品厂高新科技有限公司、 广东省美联新材料股权有限公司、广东省东莞市恒彩塑胶颜料股权有限公司、青岛市邦尼化 工有限公司、广东省七色彩虹德记塑胶颜料股权有限公司、精亮塑染有限公司、广东省东莞市 美迪塑胶颜料有限公司、昆山市有机化学制药厂有限公司、南京市永腾化工装备有限公司、 广东省惠州市耀源纳米科技有限公司。
适用企业:上海市宏盎实业公司发展趋势有限公司、东莞市联巨自动化控制机器设备高新科技有限公司、广东省 省塑胶工业研究会、中国塑协橡胶制品专委会、中国塑协文化教育与学习培训专委会。
大会時间: 2017 年 9 月 13 日-16 日
大会地址:辽宁海城碧桂圆凤凰酒店(辽宁鞍山海城市铁西区河滨东路 435 号, 酒店餐厅联系方式: 0412-3317777)
二、会议方案:

三、交流会主题风格: 资源整合、改革创新、促进领域发展战略转型发展。
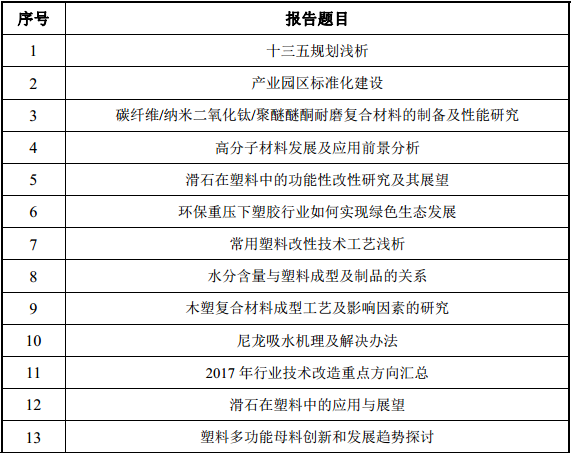
四、企业年会一部分权威专家汇报內容: 交流会邀约汇报(汇报次序以大会当日议程安排为标准)

更多精彩內容已经升级中
五、毕业论文、材料、广告宣传文章投稿及征选方法:
1. 相关作用母料在塑料加工中运用的具体描述汇报、论文、成果介绍等文本资 料请于 8 月 30 日前传输至专委会学术部电子邮箱: dgnmlt@163.com。
2. 公司产品及业务推广方案材料请于 8 月 30 日前以黑与白文本或数据图表方式传输至专委 会学术部电子邮箱。
3. 欲在会议论文集上发表五颜六色界面宣传策划材料请于 8 月 30 日侠客前传至专委会学术部。
六、收费标准及账户:
1、会务费:理事单位 900 元/人、非VIP企业 1900 元/人。
2、账 号: 0200003609014476350
收付款企业:中国塑料加工行业协会
开户行:中国工行北京市礼士路分行
用 途:智能母料会务费(请尽量填好)
3、 9 月 5 日以前可将花费立即汇到研究会银行帐户,也可在大会当场交费。
七、手机联系人信息内容
来源于:中塑协

