一次性塑料包装物回收论坛
已有人阅读此文 - -
中树脂循环字[2018]第22号
邀请函
一次性塑料包装物回收论坛暨“一次性塑料循环行动联盟”倡议启动会
“寻找一次性塑料解决方案”
2018年10月25日,北京,中国
中国合成树脂供销协会塑料循环利用分会在此诚挚地邀请您参加2018年10月25日在北京召开的“一次性塑料包装物回收”论坛。
包装塑料占全球塑料产量的36%,预计到2050年,仅包装塑料产量就会超过现在全球所有塑料行业的总和。中国是塑料生产、废塑料进出口大国,占全球塑料生产的24%。中国包装废弃塑料2014年约为4500万吨,全球第一。79%的全球塑料最终被填埋或随意丢弃,而一次性塑料垃圾由于其回收率低和对海洋造成的污染,成为全球关注重要议题。2017年联合国环境大会通过重视海洋垃圾和微塑料的决议。2018年联合国环境署发布首个全球塑料现状报告《一次性使用的塑料:可持续发展的路线图》”。2018年1月欧盟发布塑料循环经济战略。2018年G7会议上签署‘海洋塑料宪章’呼吁 “向更资源高效和可持续管理塑料迈进”。
塑料的需求会造成原油的需求增长,用于塑料的石油产量的消耗大约相当于全球航空业的消耗量,估计到2050年整个塑料行业将占全球石油消费的20%,对于温室气体排放影响越来越重要。
中国合成树脂协会塑料循环利用分会作为塑料废弃行业的专门协会,致力于将塑料废弃资源化利用及推动相关产业发展。在中国生态文明建设和‘绿水青山就是金山银山’成为国家战略的背景下, 寻找一次性塑料问题解决方案已成为保护人民健康、环境保护和气候变化的不可忽视的重要任务。
由此,在中国合成树脂协会和相关指导部委的指导下,塑料循环利用分会主办和召开本次会议。本次会议将汇集相关政府部门、国际机构、学者、塑料上下游企业、民间组织和媒体,推动各利益相关方加强交流,分享经验和技术,寻找解决方案和发现新机遇。会议还将发起建立‘一次性塑料循环行动联盟’的倡议。更多信息请详见日程(暂定)。诚邀您的光临!
会议报名:座 机:010-62665052 王一帆:18901309927
马 筝: 13261025823 姚丽岩:18500639272
会议咨询:蒋南青:18500633165 王 旺:18901360033
中国合成树脂供销协会塑料循环利用分会
2018.10.11 秘书处
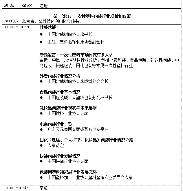
日 程(暂 定)
日期:2018年10月25日(周四)
地点:北京
语言:中文


来源:中树脂

