2022年跨行业跨领域工业互联网平台名单公布
已有人阅读此文 - -近日,工业和信息化部确定了2022年跨行业跨领域工业互联网平台名单,卡奥斯COSMOPlat工业互联网平台等28个平台上榜。

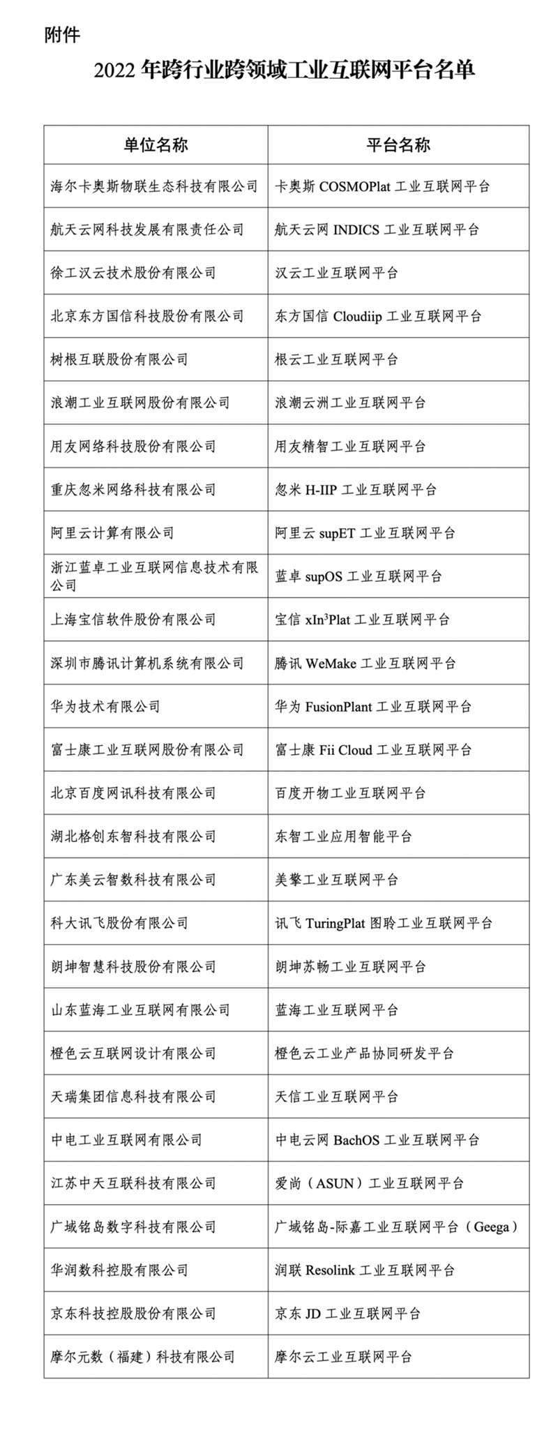
近日,工业和信息化部确定了2022年跨行业跨领域工业互联网平台名单,卡奥斯COSMOPlat工业互联网平台等28个平台上榜。

国务院办公厅印发《新污染物治理行动方案》
- 阅148
国务院办公厅日前印发《新污染物治理行动方案》(以下简称《方案》),对新污染物治理工作进行全面部署。 有毒有害化学物质的生产和使用是新污染物的主要来源。目前,国内外广...
2022年跨行业跨领域工业互联网平台名单公布
- 阅105
近日,工业和信息化部确定了2022年跨行业跨领域工业互联网平台名单,卡奥斯COSMOPlat工业互联网平台等28个平台上榜。...
国资委出台27条举措助力中小企业纾困解难
- 阅56
国务院国资委日前印发通知,明确27条政策举措,推动中央企业助力中小企业纾困解难,促进协同发展。 据统计,2021年中央企业采购总额超过13万亿元,辐射带动各类企业200余万家,其...
章建华:全面构建现代能源体系 推动新时代能源高质量发展
- 阅150
能源是经济社会发展的基础和动力,对国家繁荣发展、人民生活改善和社会长治久安至关重要。党的十八大以来,面对错综复杂的国际国内形势,以习近平同志为核心的党中央高瞻远瞩...
山东将建“两高”行业电子监管平台
- 阅75
为落实双碳目标要求,山东省近日印发《关于推动两高行业绿色低碳高质量发展的指导意见》(简称《意见》)。《意见》提出,将建设两高行业电子监管平台,对能耗排污等核心数据进...
总进度完成约93.96%!百万吨乙烯项目集中中交
- 阅112
海南炼化100万吨乙烯项目总进度93.96% 海南炼化100万吨/年乙烯及炼油改扩建项目是海南省和中国石化重点工程项目,总投资逾280余亿元。目前,项目总体进度完成约93.96%。建成投产后,...
国内聚丙烯专用料主流开发方向
- 阅87
2021年我国投产11套聚丙烯装置,增加规模330万吨。截止2021年年末,我国建成聚丙烯规模3609万吨,单套最大规模聚丙烯装置45万吨/年。2022年,我国计划投产17套聚丙烯装置,涉及规模5...
核心逻辑失效 4月PS进口数据解读
- 阅116
2022年4月中国进口PS原料7.68万吨,进口均价1323.93美元/吨。4月份,国内PS市场受多方利空叠加导致需求表现偏弱,进口量有所回落。下面中塑小编对4月进口数据做如下简析。 一、2022年...
1.凡本网注明“来源:搜料网”的所有文字、图片和音视频稿件,版权均为“搜料网”独家所有。转载请注明出处,并添加源链接,违反者本网将依法追究责任。
2.本网转载并注明其他来源的稿件,目的在于传播更多信息,与本网站立场无关,如有侵权请直接与作者联系,或致电400-6700-720。
以上内容最终解释权归搜料网所有。