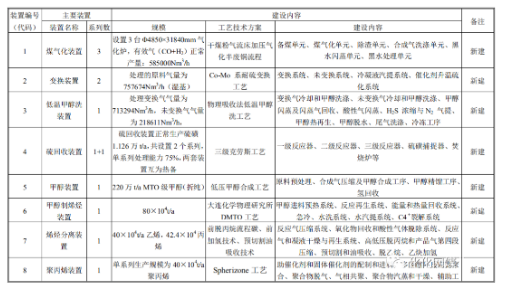
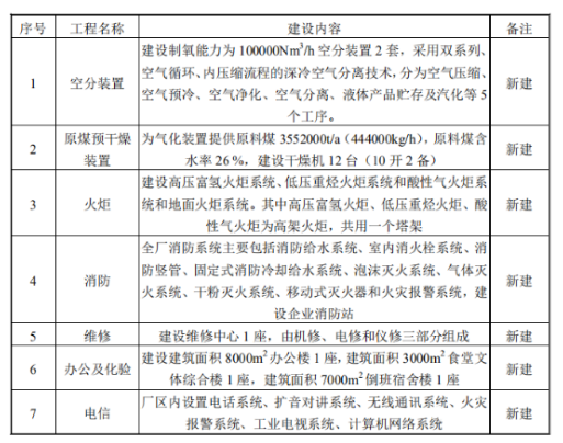
总投资211亿元!新疆80万吨煤制烯烃项目计划8月开工
已有人阅读此文 - -





扬子石化加快定制产品生产,帮助下游制造商恢复生产
- 阅101
最近,扬子石化公司聚乙烯装置进行重大改造后,开始为下游制造商生产定制产品。第一批超高分子量聚乙烯专用料yev-5201t已成功出厂,并通过陆路运输至上海,以满足制造商恢复生产...
总投资211亿元!新疆80万吨煤制烯烃项目计划8月开工
- 阅159
新疆东明塑胶有限公司年产80万吨煤制烯烃项目位于新疆准东经济技术开发区现代煤化工产业示范区,项目占地面积为184.6公顷。 该项目是以煤为原料生产甲醇,然后通过MTO装置、烯烃...
PTTGC计划在美建立塑料回收厂
- 阅101
近日,泰国PTT全球化工(PTTGC)宣布,该公司正计划在美国建立塑料回收厂,并投资决策将于年底公布项目的选址。但目前,PTTGC还没有公布将采用的回收工艺技术以及项目成本的详细信息...
一次成功!广州石化成功试产139吨聚苯乙烯装置新产品HG5108
- 阅202
近日,广州石化成功试产 139吨 聚苯乙烯装置新产品HG5108,结果全部达到优级品标准。 新产品HG5108是根据客户需求以及在现有产品HG388基础上进行优化升级。现有产品HG5108属于中熔指产...
全球50家化工企业2022年一季度业绩出炉!包括巴斯夫、陶氏、荣
- 阅129
日前,国内外化工企业公布2022年第一季度财报,大型化企的业绩仍以增长为主,仅有少数公司净利润出现下滑。 亚 洲 荣盛石化2022年第一季度实现营业总收入686.01亿元,同比增长98.3...
福建国企拟建20万吨/年顺酐及10万吨/年PBS项目,大股东大有来头
- 阅172
漳州九龙江古雷发展集团有限公司(下称古雷发展)于 2022年4月14日 通过 20万吨/年顺酐及10万吨/年PBS项目备案。 古雷发展的股东包括:大股东为 占古雷发展35.5%股权的 漳州市九龙江集...
死伤上百人!孟加拉国集装箱爆炸起火
- 阅68
6月4日晚间,孟加拉国东南部吉大港附近一个内陆集装箱堆场发生火灾并导致爆炸。当地媒体和官员说,火灾造成至少49人死亡、100多人受伤。起火原因尚不能立即确定。 当地官员介绍...
重磅!“十四五”可再生能源发展规划出炉,主要有四大目标
- 阅78
近日,国家发展改革委、国家能源局等9部门联合印发《十四五可再生能源发展规划》。 《 十四五可再生能源发展规划 》锚定碳达峰、碳中和目标,紧紧围绕2025年非化石能源消费比重...
1.凡本网注明“来源:搜料网”的所有文字、图片和音视频稿件,版权均为“搜料网”独家所有。转载请注明出处,并添加源链接,违反者本网将依法追究责任。
2.本网转载并注明其他来源的稿件,目的在于传播更多信息,与本网站立场无关,如有侵权请直接与作者联系,或致电400-6700-720。
以上内容最终解释权归搜料网所有。