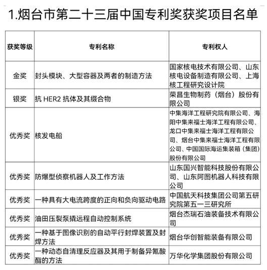
第23届中国专利奖的结果已经公布!烟台2项专利获金奖和银奖
已有人阅读此文 - -

中国石化首个海上风电项目启动
- 阅116
日前,中国石化第一个海上风电项目海南儋州CZ4-1海上风电场的风塔测风设备开始运行,标志着中国石化海上风电业务发展进入了一个新阶段。 海南儋州CZ4-1海上风电场设计装机容量为...
第23届中国专利奖的结果已经公布!烟台2项专利获金奖和银奖
- 阅84
7月22日,国家知识产权局公布了关于授予第23届中国专利奖的决定。烟台市山东核电设备制造有限公司的封头模块、大型容器及两者的制造方法获得中国专利金奖,荣昌生物制药(烟台...
PIMA扩大了聚异氰尿酸盐的认证计划
- 阅69
聚异氰尿酸盐绝缘制造商协会(PIMA)扩大了其针对加拿大和美国聚异氰脲酸酯(polyiso)屋顶绝缘制造商的自愿性QualityMark认证计划。该计划使参与者能够获得独立于生产现场选择的隔热...
东莞力创革命性水基脱模剂——安全、环保、经济
- 阅67
PU玩具生产革命性的配套水性脱模剂-安全、环保、节能。 PU脱模剂已由早期的黄油和地板蜡发展为溶剂型脱模剂,因其使用方便、干燥快、生产效率高而得到广泛应用。然而,随着社会...
广州石化工业碳九芳烃首次交付
- 阅103
工业用碳九芳烃装车现场 7月12日,首辆车首次交付工业用碳九芳烃,标志着广州石化又一新产品开发的成功。今年以来,广州石化坚持以市场为导向,以效益为导向。及时跟踪市场价格...
15个!2021年度化工新材料创新产品发布
- 阅191
会议当天,中国石油和化学工业联合会评选的15个2021化工新材料创新产品也发布。 经专家评审,15个产品为中国石油独山子分公司的溶聚丁苯橡胶、中国石化巴陵石化有限公司的氢化苯...
中泰美克化工举行四期10万吨/年BDO项目中交仪式
- 阅62
7月30日上午,中泰美克化工有限公司隆重举行四期10万吨/年BDO项目中间交付仪式,标志着中泰美克化工有限公司四期项目进入生产准备阶段,为8月30日正式投产运营奠定了坚实基础,也...
七家!河北省公布待认定化工园区名单(第四批)
- 阅86
关于河北省拟认定化工园区名单(第四批)的公示 按照《河北省化工园区认定办法(试行)》(冀政办字〔2020〕182号)和《化工园区建设标准和认定管理办法(试行)》(工信部联原...
1.凡本网注明“来源:搜料网”的所有文字、图片和音视频稿件,版权均为“搜料网”独家所有。转载请注明出处,并添加源链接,违反者本网将依法追究责任。
2.本网转载并注明其他来源的稿件,目的在于传播更多信息,与本网站立场无关,如有侵权请直接与作者联系,或致电400-6700-720。
以上内容最终解释权归搜料网所有。