改性塑料常见质量成绩及处理措施
- 其他知识- 阅 58一、改性工艺流程 改性塑料的主要生产设备是双螺杆挤出机, 常见的生产工艺流程为:配料一混料一挤出一k拉条一冷却一切粒一包装。 改性塑料产品质量问题主要可分为外观缺陷和性能不合...
懂了这些鉴别办法,轻松区分各种废塑料
- 其他知识- 阅 54再生塑料的品质非常关键,如果回收利用品质控制得不好,会影响产品的性能质量。再生料由于经过一次生产现场外循环,可能引入新的污染因素,从而造成新的残次品产生。再生料的鉴定方法...
塑料原料枯燥--更高效的处置方法有哪些?
- 其他知识- 阅 120
对于很多注塑加工商来说,干燥物料是个不可避免的麻烦,处理工程塑料这是特别需要的,目的是做出质量良好的产品。就加工和能源消耗两方面而言,干燥操作可以具有节省的潜力,使对不同...
塑料焊接是使圆形或管状工件,做高速旋转与加压运动,使上下工件于极短时间内达到熔解结合之设计。 01 超声波焊接 原理:热塑性塑料在超声波振动作用下,由于表面分子间摩擦生热而使两...
吹塑薄膜毛病了,怎样办?
- 其他知识- 阅 801.薄膜太粘,开口性差 故障原因: ①树脂原料型号不对,不是吹膜级的低密度聚乙烯树脂粒子,其中不含开口剂或者开口剂的含量偏低; ②熔融树脂的温度太高,流动性太大; ③吹胀比太大,造...
5大通用塑料的注塑成型工艺详解
- 注塑工艺- 阅 103聚丙烯(PP)注塑加工工艺 PP通称聚丙烯,因其抗折断性能好,也称“百折胶”。PP是一种半透明、半晶体的热塑性塑料,具有高强度、绝缘性好、吸水率低、热变形温度高、密度小、结晶度高等特...
报废汽车各个塑料部分,如何回收使用?
- 其他知识- 阅 33随着塑料性能的不断改进,塑料在汽车上除了广泛地应用在制作各种内装饰件外,现在已可用来代替部分金属材料,制造某些结构零件、功能零件和外装饰件。这样不仅可以满足某些汽车零部件...
PC注塑工艺的黄金技巧大汇总
- 注塑工艺- 阅 62PC性能优异,透明度较高,冲击韧性好,耐蠕变,使用温度范围宽。PC的工艺特性:熔融粘度对剪切率的敏感性小,而对温度的敏感性大,无明显熔点,熔融体粘度较高,高温下树脂易水解,制...
模具生锈是个比较易见的现象,它不仅影响模具的外观,而且会直接影响模具的整体质量,所以模具生锈是不容忽视的问题,以下是分析的原因及措施,供大家参考。 1、模具生锈原因 1、成型...
世界首部“复合资料”载客电梯 有啥不一样?
- 其他知识- 阅 29
近日,在新加坡富丽敦酒店举行了世界首部复合材料载客电梯的揭牌仪式。 这个名为“8”的电梯是新加坡一家由远东机构、和合建筑公司(Woh Hup)和控股公司Pronus(HK)共同设立的合资公司Singapor...
处置ABS塑料耐热不好的方法,请收好!
- 其他知识- 阅 263
ABS树脂是丙烯腈(Acrylonitrile)、1,3-丁二烯(Butadiene)、苯乙烯(Styrene)三种单体的接枝共聚物。它的分子式可以写为(C8H8•C4H6•C3H3N)x,但实际上往往是含丁二烯的接枝共聚物与丙烯腈-苯乙烯共聚物...
史上最全的冲压模具资料(连载一)
- 其他知识- 阅 126
★冲压模具的概念 冲压模具,也称冲模、五金模具、五金冲压模具,意思差不多都是一样的。是指利用固定在冲床或压力机上的模具对金属或非金属板材施加一定的压力,使材料产生分离或成...
压铸模具有气孔,给你处置方案!
- 其他知识- 阅 237
产品含空气?产生气孔的原因有以下几点: 一,氢气,原材料里面还有氢气,坩埚及环境还有湿气,导致气体加热产生氢气夹裹在原材料里面,容易产生针状气孔。二:压射室充满度不高,导致...
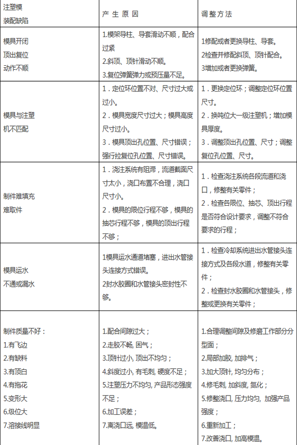
这就是注塑模具,别再说不晓得了!
- 其他知识- 阅 56
模具的结构虽然由于塑料品种和性能、塑料制品的形状和结构以及注射机的类型等不同而可能千变万化,但是基本结构是一致的。模具主要由浇注系统、调温系统、成型零件和结构零件组成。...
如何降低注塑机机械手的消费误差
- 其他知识- 阅 31现在很多机械生产厂家,都在选择用注塑机机械手作为主要生产方式,但在生产中使用自动化机械手能够提高产品的生产效率和产品质量以及在降低产品的生产成本都大有提高,在生产中注塑机...
